近日,西华大学饶瑜教授团队在国际食品Top期刊《Food Research International》(Q1,IF: 7.0)发表题为“Characterization of quorum quenching enzyme AiiA and its potential role in strawberry preservation”的研究性论文。西华大学教师梁紫微和硕士生邓西为共同第一作者,通讯作者为兰州大学动物医学与生物安全学院青年研究员刘蕾和食品微生物四川省重点实验室、西华大学bv伟德国际体育官方网站教授饶瑜。
在食品工业中,草莓因微生物腐败造成严重食物浪费和经济损失。群体感应(QS)在细菌生理调控中意义重大,其中AHLs是关键信号分子。群体感应淬灭酶AiiA可使AHLs信号失活,干扰细菌通讯,壳聚糖则常用于食品保鲜。本研究在体外合成AiiA,优化其降解AHLs的反应条件(20-60°C、pH 8.0),发现 AiiA 可抑制肠杆菌属和铜绿假单胞菌的生物膜形成等过程。将其用于草莓保鲜实验,结果显示单独使用AiiA可改善被肠杆菌感染草莓的色泽和硬度,AiiA与壳聚糖联用对受肠杆菌和铜绿假单胞菌感染的草莓在多项品质指标上有显著提升,且二者单独或联合使用都能减少草莓中的微生物数量。本研究表明,AiiA单独或与壳聚糖联合使用在农产品保鲜方面颇具潜力。

研究亮点
AiiA 的最佳反映条件为20-60°C, pH=8.0。
AiiA可抑制肠杆菌属和铜绿假单胞菌生物膜形成。
AiiA+chitosan可提高细菌侵染的草莓的感官质量。
AiiA+chitosan 增加了细菌侵染的草莓的可溶性固形物含量。
AiiA和AiiA+chitosan降低了细菌侵染的草莓中的细菌数量。
研究结论
AiiA蛋白的特性与功能:从解淀粉芽孢杆菌成功分离aiiA基因并在大肠杆菌表达,AiiA可使AHLs信号失活,干扰细菌群体感应系统。其在20-60°C、pH 8.0时活性良好,能抑制肠杆菌属和铜绿假单胞菌的生物膜形成、胞外多糖产生和胞外蛋白酶活性。
AiiA对草莓的保鲜作用:单独使用AiiA可改善受肠杆菌感染草莓的亮度、红色度和硬度。AiiA与壳聚糖联用,对受肠杆菌和铜绿假单胞菌感染的草莓,在感官品质、颜色、硬度和可溶性固形物含量等方面均有显著提升。AiiA单独或与壳聚糖联合处理,能有效减少草莓中的细菌和真菌数量,抑制细菌生长,在农产品保鲜方面展现出潜在应用价值,有望成为新型生物保鲜手段。
图文赏析

Graphical abstract

图1 蛋白AiiA的结构分析。(A) AiiA核苷酸和氨基酸序列;(B) AiiA二级结构;(C) AiiA三级结构;(D) AiiA亲水性;(E) AiiA跨膜蛋白分析;(F) AiiA信号肽。

图2 浓度(A)、反应时间(C)、温度(E)和pH (G)对AiiA酶活性的影响。(B)、(D)、(F)、(H)分别为CV026报告平板上紫色圆圈直径的定量分析。

图3 AiiA对浮游和生物膜态铜绿假单胞菌的影响。(A)铜绿假单胞菌的生长曲线;结晶紫法对铜绿假单胞菌生物膜形成的定性(B)和定量(C)分析;(D)铜绿假单胞菌生物膜胞外多糖含量;(E)铜绿假单胞菌胞外蛋白酶活性。

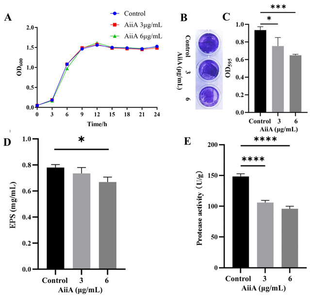
图4 AiiA对浮游和生物膜态肠杆菌的影响。(A)肠杆菌的生长曲线;结晶紫法对肠杆菌生物膜形成的定性(B)和定量(C)分析;(D)肠杆菌生物膜胞外多糖含量;(E)肠杆菌胞外蛋白酶活性。

图5 AiiA和壳聚糖对肠杆菌或铜绿假单胞菌感染草莓保鲜的影响。未感染细菌(A)、肠杆菌(B)和铜绿假单胞菌(C)侵染的草莓外观;对未感染细菌(D)、肠杆菌(G)和铜绿假单胞菌(J)感染的草莓的感官评价(颜色、质地、气味、新鲜度和总分)。未感染细菌(E)、肠杆菌(H)和铜绿假单胞菌(K)感染的草莓颜色测定;未感染细菌(F)、肠杆菌(I)和铜绿假单胞菌(L)感染的草莓硬度。

图6 AiiA和壳聚糖处理对感染或未感染草莓可溶性固形物含量(A)、细菌总数(B)和真菌总数(C)的影响。
作者介绍

饶瑜,博士,西华大学bv伟德国际体育官方网站教授,硕士生导师,副院长。美国麻省大学阿默斯特分校(UMass Amherst)访问学者,四川省学术和技术带头人后备人选,四川省海外高层次留学人才。主要从事果蔬益生发酵与高值化利用、农产品加工与贮藏中的微生物问题研究。主持国家自然科学基金、四川省重点研发、四川省应用基础项目等多项。第一作者或通讯作者发表SCI收录论文20余篇,授权国家发明专利3项。为International Journal of Food Microbiology, Food Control,Food & Function等期刊审稿人。获省级科技进步三等奖1项、市级科技进步三等奖1项。四川省一流本科课程负责人,主编教材1部,参编专著1部、教材3部。

刘蕾,博士、兰州大学动物医学与生物安全学院青年研究员、硕士生导师。2017年毕业于中国农业大学食品生物技术专业。主要从事微生物资源挖掘、利用与控制等方面的教学与科研工作,主持国家自然科学基金青年基金、教育部春晖计划等项目。以第一作者或通讯作者在Food Hydrocollides、Food Research International、International Journal of Food Microbiology、Food & Function、Journal of Functional Foods、 LWT - Food Science and Technology等著名Top期刊发表SCI收录论文20余篇。

梁紫微,西华大学bv伟德国际体育官方网站讲师,丹麦哥本哈根大学博士,瑞士苏黎世大学访问学者。主要从事致病菌生物膜形成分子机制、天然化合物抑菌机制等微生物防控研究工作。近年在Food Research International、Food Control、Frontiers in Microbiology等期刊发表多篇高水平学术论文,主持西华大学人才引进项目1项,作为技术骨干参与国家自然科学基金面上项目以及丹麦独立研究委员会项目。

邓西,西华大学bv伟德国际体育官方网站2020级硕士研究生,主要从事群体感应淬灭酶在果蔬保鲜中的应用研究。以共同第一作者身份在国际食品TOP期刊LWT-Food Science and Technology和Food Research International发表相关研究成果,主持四川省科技创新苗子工程培育项目1项,荣获西华大学研究生学业奖学金3次、国家奖学金1次和四川省优秀毕业生称号。
本文转自“科学私享”公众号
原文链接:https://mp.weixin.qq.com/s/cx8HYcLkRPr6YIHDsyyPxw
地址:中国·四川·成都·西华大学·第五教学楼D区
版权所有:bevictor伟德-bv伟德国际体育官方网站
电话:028-87720552
传真:028-87720552
官方微信