******bevictor伟德-bv伟德国际体育官方网站
欢迎访问西华大学-bv伟德国际体育官方网站!2024年06月12日11时53分56秒
bv伟德国际体育官方网站 bv伟德国际体育官方网站
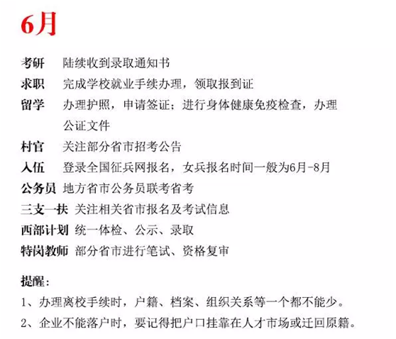
2017年就业月历帮你做好时间规划
作者: 发布时间:2017-01-10 浏览次数:259

2017年,你准备好了吗?2017年就业月历帮你做好时间规划,有计划地行动起来!愿新的一年,都有理想的收获!







              (转自新职业网)


地址:中国·四川·成都·西华大学·第五教学楼D区

版权所有:bevictor伟德-bv伟德国际体育官方网站

电话:028-87720552

传真:028-87720552

bv伟德国际体育官方网站

官方微信